Vigilance & Anti Corruption
Skip to Menu
|
Skip to Content
|
Site Map
|
Screen Reader Access
|
A-
A
A+
|
A
A
Home
About Us
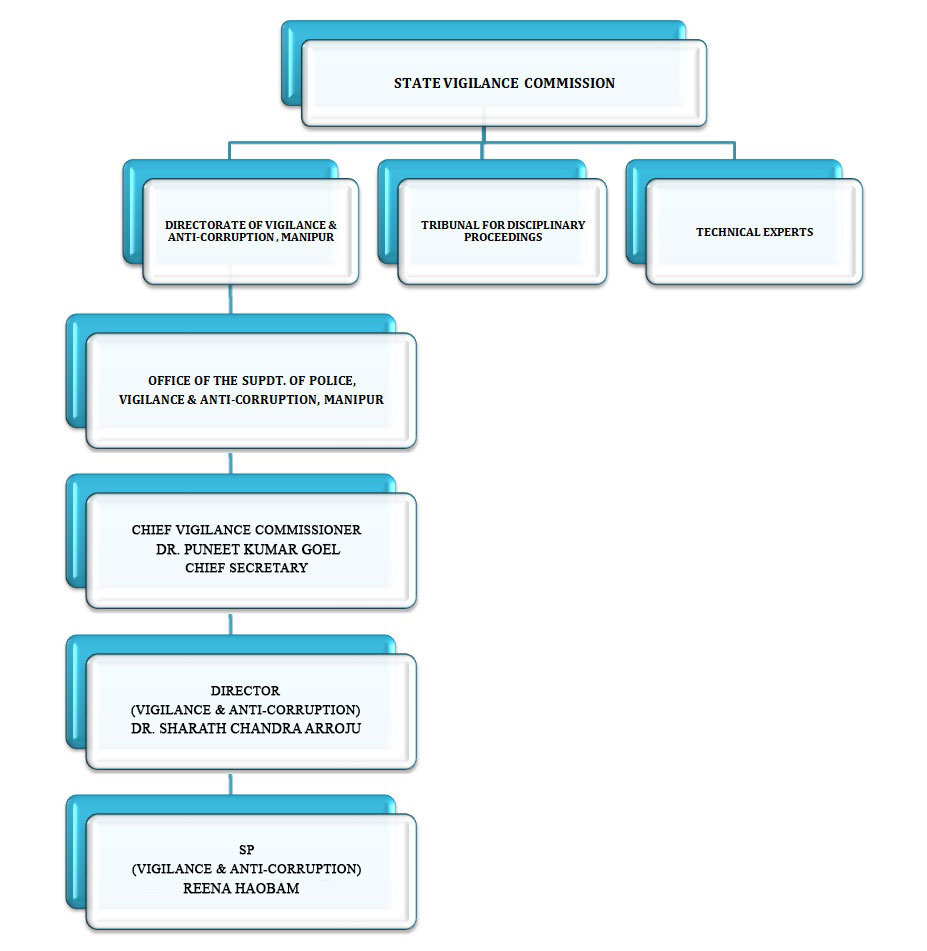
Organisational Setup
Annual Report
Directory
Gallery
Contact Us
Complaint Form
Vigilance Certificate
Menu
Organisational Setup
Close Menu
Home
About Us
Organisational Setup
Annual Report
Directory
Gallery
Contact Us
Complaint Form
Vigilance Certificate